# 零距离接地气的解析B树
B树对大多数计算机从业的同学都不陌生,也大体能知道对应的思路与原理,但是如果真要徒手撸一个还是有很多细节需要考虑的,本文就尝试零距离地分析一下,然后使用简单的方式对其进行描述和解释。
# 1. 啥是B树
# 1.1 两种节点成员
- 内部节点: 存储了数据以及指向其子节点的指针
- 叶子节点: 只存储数据
# 1.2 特点
假设是一个M阶的B树, M表示这个树的每一个节点最多可以拥有的子节点个数。该树具备以下性质:
- 每个节点最多有
M个子节点 - 每个非叶子节点最少有M/2(向上取整),比如9阶最少有个5个子节点
- 如果根结点有子节点,则最少是2个,否则就是叶子节点
- 在一个节点内的若干元素,需要保证有序,且元素与所对应的左右子节点也需要保持有序
- 所有的叶子节点都在同一层
# 1.3 直观分析
- 节点和子节点之间呈现如下的关系
,如果拥有
N个元素,则会有N+1个子节点 所有的叶子节点都在同一层直接就决定了B树一定是平衡树- M值越大,树越矮胖;M值越小,树越瘦高,实际应用的B树都比较胖
- 数据的有序呈现如下的关系
,数据是有序的,元素N的左侧节点的所有数据小于等于N,右侧的节点所有数据大于等于N - 列出了B树阶数限制的对比表,这些数据在数的分裂与合并中会不停地被用到。
| B树阶数 (m) | 节点中最多子节点数 | 节点中最少子节点数(非根) | 节点中最多数据个数 | 节点中最少数据个数(非根) | 根节点最少子节点数(非叶) |
|---|---|---|---|---|---|
| 3 | 3 | 2 | 2 | 1 | 2 |
| 4 | 4 | 2 | 3 | 1 | 2 |
| 5 | 5 | 3 | 4 | 2 | 2 |
| 6 | 6 | 3 | 5 | 2 | 2 |
| 7 | 7 | 4 | 6 | 3 | 2 |
| 8 | 8 | 4 | 7 | 3 | 2 |
| 9 | 9 | 5 | 8 | 4 | 2 |
# 2. 种树
我们以M为6的B树为例子,相对比较简单,容易理解,插入的数据序列为[5, 10,30,35,3, 8, 15, 110,20,102,46,91,80,18, 25, 36, 48, 69, 73, 78]
# 2.1 先插入几个节点
- 依次插入5、10、30、35、3,过程如下
,数据保持为一个有序的数列 - 插入5个值后,此时已达到6阶B树的最大数据个数5,怎么办呢
# 2.2 不过了,分家
# 叶子节点分家
- 谁当爹呢? 如果是奇数个数据,中间值是爹,如果是偶数个数据,中间两个任选一个都可以。于是上面形成的满节点变为如下形状,数值
10喜当爹
,右节点的值都比10大,左节点的值都比10小
# 叶子结点再分
- 我们再依次插入一些值,直到右节点满5个数据,这个时候再次发生分裂,这次分裂将选出的父节点30放入10的后面,保持有序

# 把老巢也拱了
- 向上继续分: 我们再依次插入一些值,直到父节点满5个数据,这个时候父节点需要发生分裂,如下

# 2.3 一点心得
- 所有新插入的值都是在叶子节点发生的
- 分家都是从叶子节点开始,有可能需要递归到根结点,逆流而上满了就分家。
# 3. 查找、遍历
- 查找比较简单,因为是有序树,基本原则就是按照顺序找就行了,当然如果节点中元素个数比较多,可以考虑使用二分查找加速,提供一个简单的暴力查找
public int? Search(int Key)
{
var element = Elements.FirstOrDefault(x => x.Key == Key);
if (element != null)
{
return element.Value;
}
else
{
for (var i = 0; i < Children.Count; i++)
{
var value = Children[i].Search(Key);
if (value != null)
{
return value;
}
}
return null;
}
}
1
2
3
4
5
6
7
8
9
10
11
12
13
14
15
16
17
18
19
20
2
3
4
5
6
7
8
9
10
11
12
13
14
15
16
17
18
19
20
- 遍历,因为是树,还是可以按照深度有序和广度优先的方式进行遍历,提供一个简单的递归遍历
public void Visit()
{
//访问元素
//访问子节点
for (var i = 0; i < Children.Count(); i++)
{
Children[i].Visit(level + 1);
}
}
1
2
3
4
5
6
7
8
9
10
2
3
4
5
6
7
8
9
10
# 4. 删除
删除逻辑在B树的实现中略显复杂,我画了一个流程图在这里,红色标注的局部流程是一个循环,稍微复杂的逻辑在这个循环中。
,我们按照这个图的思路依次展开。
# 4.1 直接干掉
- 如果要删除的节点在叶子节点中,且叶子节点的
数据个数大于最少数据个数(本例中为2)的时候,直接删除即可,比如下图中删除25,
,如果删除后继续20则还是直接删除。
# 4.2 老大没了,谁来坐这个位置
- 如果删除非叶子节点,则需要
转为删除叶子节点的值,如何处理呢? 就是找到和该值最近的值,本文中使用小于等于该值的最大值的原则。 - 下图删除10,则找到8,将8覆盖10的位置,然后触发8的删除
。 - 这样就回到了4.1描述的情形,直接删除即可
# 4.3 兄弟,借我一个数据
- 下图如果删除了46,则会找到36来覆盖46的位置,然后触发将36的删除
。 - 36当老大后,只剩下35一个数据,数量不够格了,该节点就要想点子了,我得让自己保持健壮啊,于是左看看,又看看,看啥呢,看兄弟节点有没有多的,需要借一个
- 这个时候它发现它的左兄弟节点刚好有3个,比最少2多了一个,得想办法搞过来,怎么要呢,并不是直接要,而是通过老大处理,
为了保持数据的有序,实施乾坤大挪移,30到了原36的位置,20到30的位置,这样就重新够格了,并且保持了数据有序,噢耶

- 假设此时左兄弟节点没有多余的数据,则就会看看右兄弟节点有没有空余的数据,看官们可以想想下图,如果删除3、5、或者8会发生什么呢

- 如果反复发生借数据的事情,左邻右舍都被它搞惨了,它还要被删数据,这咋搞呢?请继续向下
# 4.4 太穷了,搭伙过日子吧
- 先看下图中的
[41,42]所在的节点

,他们之中任意一个数据删除,都没法兄弟之间帮忙,只能重新合并搭伙过日子,下面以删除41为例来说 - 41被删除之后,只剩下42一个数据,太少了,于是左右看看发现都帮不上忙,于是把40拽了下来一块形成一个数目为4的序列,满足5阶的B树最大4个元素的约束,执行过程如下所示

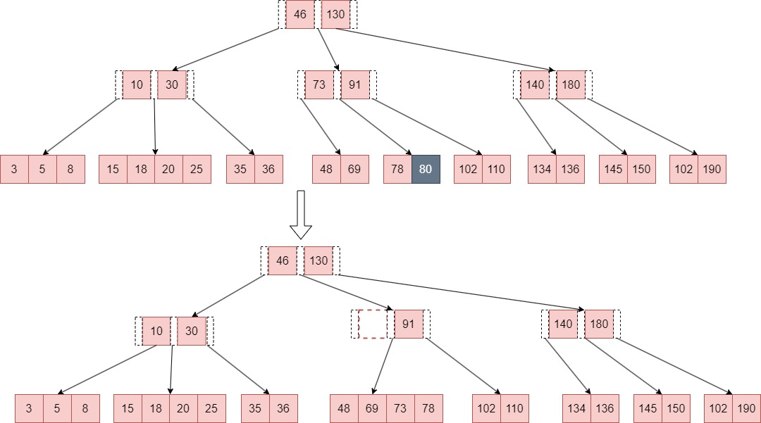
# 4.5 地主家没有余量,我也得去借啊
- 比如下图所示,如果删了80,则91成了孤家寡人了

- 咋办呢,它发现它的左节点有富裕啊,赶紧也借吧,此处的借数据稍微不同的是,需要将借的数据的子节点也需要借过来。

# 4.6 地主家也借不动了,也搭伙过日子吧
- 比如下图所示,如果删了80,则91成了孤家寡人了

- 咋办呢,它发现隔壁老哥们也帮不上忙啊,也只能合并了

# 4.5 一不小心惊动了根结点,天塌陷了,树降低了一层
- 如果在向上回溯的时候,发现一直无法借数据,就会一直合并到根结点,如下图所示,删除了69之后触发了合并

- 此时46所在的节点找不到兄弟节点帮忙,只能和根结点合并,我们来看下如何处理

- 这个时候需要更新B树的根结点为合并后的节点
- 整个树变低了一层
# 4.6 心得
- 在删除的时候,情况多少有点复杂,但是总体来看难点就是在
借节点和合并节点上 优先删除数据,删无可删则去借;借无可借则合并,合无可合就没数据了。- 借数据和合并数据需要向上递归,一直追溯到根节点
# 5. 总结
- B树维护着一个有序的数列,不管是何种情形,都要有这根弦,所有的借数据、移动数据、合并数据都需要依照这个顺序进行的
- 这个玩意理解了实现起来还是不难的,如果需要写好的例子可以在评论区留言。
- 如果对文中的描述和插图有疑问或者错误的地方,也欢迎指出和评论。
微信公众号为"吹风的坚果",欢迎关注,定期更新优质的计算机文章。
1